400 991 0880
正睿咨詢集團
免費電話:400 991 0880
專家熱線:13922129159
(微信同號)
固定電話:020-89883566
電子郵箱:zrtg888@163.com
總部地址:廣州市海珠區新港東路1068號(廣交會)中洲中心北塔20樓
宏觀環境是產業發展的大氣候,是企業成長的土壤、陽光和水分,它包括了一系列影響企業戰略規劃和經營管理的外部要素,是一切規劃工作的前提。哈佛大學教授邁克爾·波特提出的“PEST”模型為宏觀環境分析提供了基本框架。
“PEST”模型包括政治(Political)、經濟(Economic)、社會(social)和技術(Technological)四大方面的主要外部環境因素。PEST分析的關鍵,是確定四大維度之下,影響本企業戰略和經營的具體因素。企業可以在四類因素的分類框架下,通過專家的幫助,將影響本企業的二級、三級因素詳細列出。如下表所示:
PEST模型--政治法律環境分析
通過政治環境分析,可以發現新的經營機會,或提前識別潛在的經營風險。當然,這些機會或風險往往難以通過數據模型進行量化分析,更多的是作為一種定性結論,為有遠見的企業家提供趨勢研判的參考依據。
關于政治法律環境的分析方法,還可以結合企業內控工作,定期開展“合規性義務評審”,全面掃描企業適用的法律法規和政策清單,針對清單上的年度更新內容,做延展性應用分析。
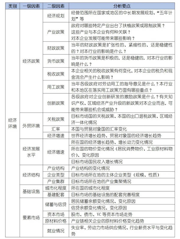
PEST模型--經濟環境分析
分析經濟環境,數據的準確性和全面性非常關鍵。通常需要參考權威的報告和統計數字。在數據準確的基礎上,還需要通過統計學方法,進行建模分析。
PEST模型---社會環境分析
社會環境的變化,常常是從量變到質變的長期演化過程,所謂“冰凍三尺,非一日之寒”。分析社會環境,重在見微知著,及早發現趨勢,及時評估影響,識別出外在的機遇和威脅。
PEST模型--技術環境分析
由于技術創新是一項復雜而艱巨的工程,加之創新人才十分稀缺,技術成果產業化的過程也非一日之功。因此,只有專業的科研院所,或部分實力雄厚的龍頭企業才具備大規模研發投入的條件,但是技術革新的成果對行業的影響是深遠的,甚至是顛覆性的。
評估技術對行業的影響至關重要,尤其是對于疊加政治、經濟、社會因素影響的技術變革趨勢,例如“新基建”“數字中國戰略”“中國制造2025”等,應當及早做出反應。在技術產業化的過程中,尚未形成穩定成熟商業模式的時候,就應當給予緊密的關注,必要時,在企業內部設立相關的研發課題或項目。
在年度經營規劃工作中,根據PEST分析的結論,企業可以全面地識別出宏觀環境方面的機會和威脅,并據此對戰略規劃和經營策略做出調整。
需要特別注意的是,PEST模型分析是一種思維框架,其價值更多地在于為企業戰略制定者提供一種對趨勢、機會和挑戰的判斷依據,而非結論!由于PEST框架涉及的變量因素不勝枚舉,如果通過數學建模來對所有因素進行量化分析,則基本沒有可行性。尤其是政治環境和社會環境部分,無論是從理論還是實踐,其子因素的權重和變化趨勢都更加適合定性分析。正因如此,企業經營才有別于給定約束條件的微創新工作,更不同于有既定成功法則的照章操作型工作,企業家對不確定環境的敏感度、對風險的偏好、以及對時機的把控才顯得彌足珍貴,這也是企業家之所以作為經濟發展的重要動力,成為社會稀缺人才的原因之一。
上一篇:戰略規劃如何有效落地?
下一篇:企業做戰略規劃常存在的三大盲區

關注正睿官方微信,獲取更多企業管理實戰經驗

預約專家上門診斷服務

正睿咨詢官方視頻號

金濤說管理視頻號
© 2025 All rights reserved. 廣州正睿企業管理咨詢有限公司 免責聲明:網站部分素材來源于互聯網,如有侵權,請及時聯系刪除。
粵公網安備 44010502001254號 粵ICP備13009175號 站點地圖